Question 1 (10 points)
While in numeric passage mode, letters a-j must have a grade 1 indicator to identify it as a letter.
Question 2 (10 points)
Raised line drawings can be used in place of Horizontal Line Mode.
Question 3 (10 points)
What is horizontal line mode?
Question 4 (10 points)
Choose the set of 13 tally marks that is transcribed in braille correctly?
Question 5 (10 points)
Choose the table that is transcribed correctly using horizontal line mode?
Question 6 (10 points)
Is this factor tree diagram transcribed correctly using horizontal line mode?

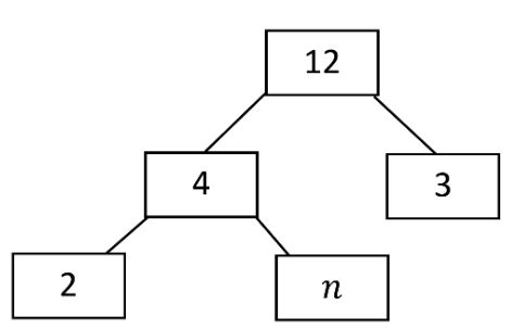
Question 7 (10 points)
Is this factor tree diagram transcribed correctly using horizontal line mode?

Question 8 (10 points)
Choose the number line that is transcribed correctly using horizontal line mode.

Question 9 (10 points)
Choose the Ten Frame that follows horizontal line mode.
Question 10 (10 points)
Which reduced fraction is transcribed correctly?